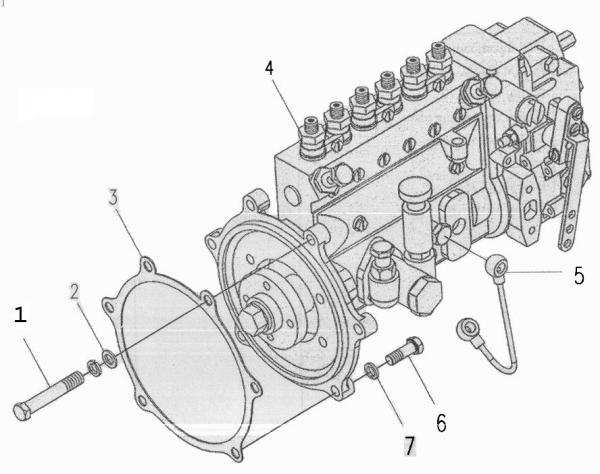
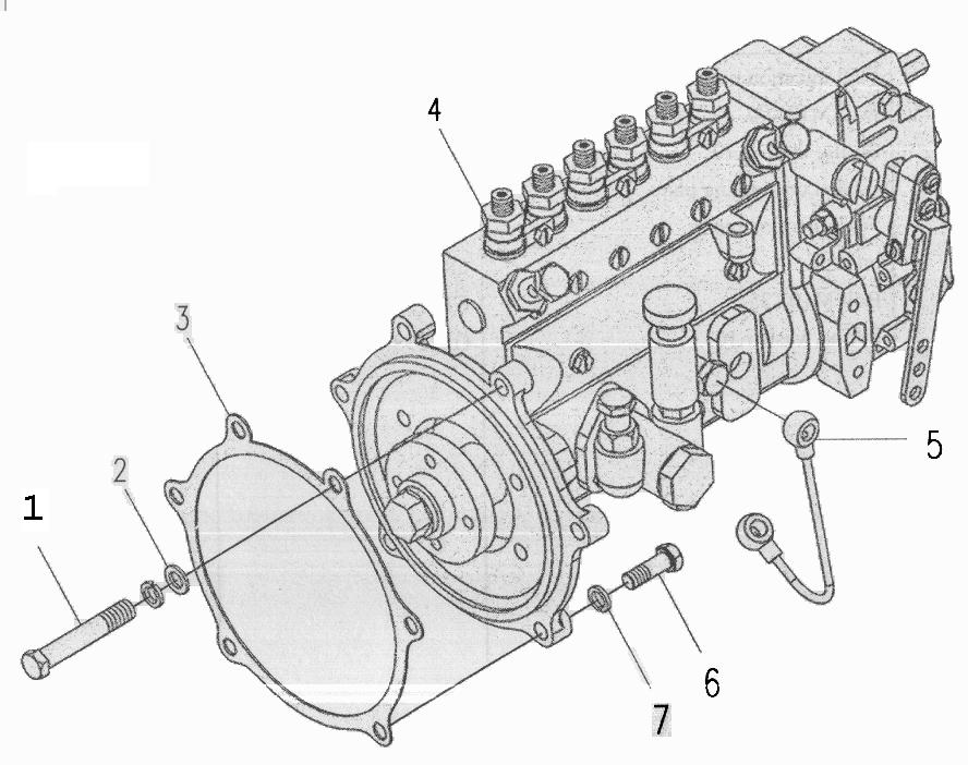
ИНЖЕКТОРНЫЙ НАСОС В СБОРЕ (УСТАНОВКА) YTO

п/п запчасти Наименование Кол-во Прим-е
  6BA257A Инжекторный насос в сборе    
1 GB/T5782-2000 Болт М10х75 2  
2 GB/T848-1987 Пружинная шайба 10 2  
3 LR310001 Прокладка соединительной плиты 1  
4 B6AD85ZT12 Инжекторный насос 1  
5 6RZLD58.310001FE Маслопровод 2  
6 GB/T5782-2000 Болт М10х35 4  
7 GB/T93-1987 Пружинная шайба 10 6